欢迎您访问铜仁学院官网
|
会员中心
领导信箱
书记信箱
院长信箱
图书馆
电子邮局
首页
学院概况
学校简介
学校领导
学校章程
校训校徽校歌
办学思想
校史沿革
学校荣誉
校园图示
校园时景
机构设置
学院设置
党群部门
行政部门
教辅机构
新闻中心
学校要闻
公告通知
媒体聚焦
校园专访
电子校报
视频点播
党建思政
党委组织部
党委宣传部
心理健康专题网
科学研究
学术看板
学术动态
人才培养
本科生教育
研究生教育
留学生教育
继续教育
招生就业
本科生招生
研究生招生
国际学生招生
继续教育招生
就业创业
合作交流
国际合作交流
国内合作交流
信息公开
首页
学院概况
学校简介
学校领导
学校章程
校训校徽校歌
办学思想
校史沿革
学校荣誉
校园图示
校园时景
机构设置
学院设置
党群部门
行政部门
教辅机构
新闻中心
学校要闻
公告通知
媒体聚焦
校园专访
电子校报
视频点播
科学研究
学术看板
学术动态
人才培养
本科生教育
研究生教育
留学生教育
继续教育
招生就业
本科生招生
研究生招生
国际学生招生
继续教育招生
就业创业
合作交流
国际合作交流
国内合作交流
信息公开
欢迎您访问铜仁学院官网
|
会员中心
领导信箱
书记信箱
院长信箱
图书馆
电子邮局
信息公开
二级菜单
首页
/
信息公开
/ 正文
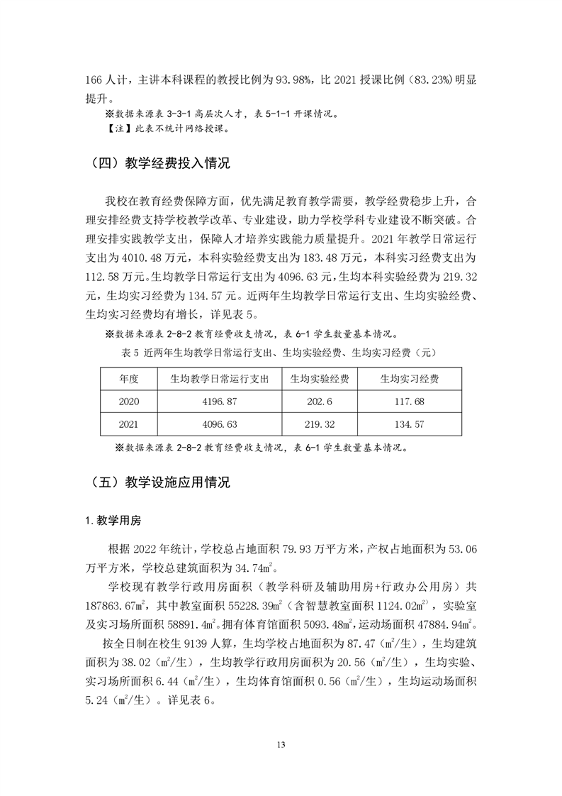
铜仁学院2021—2022 学年本科教学质量报告
发布人:xcb2
时间:2022-11-25
点击:
来源:
操作>>
铜仁学院2021-2022学年教学质量报告.pdf